(原标题:十张图了解2021年中国人口发展现状与趋势 全面放开和鼓励生育势在必行)
人是经济社会发展的基本要素和动力,人口老龄化少子化是中国最大的灰犀牛之一。近年来,我国新生人口数连续下跌。另一方面,老龄人口数量逐年攀升,老龄化加速到来。
2021年4月14日晚间,央行官方微信发布工作论文,直指我国面临的人口严峻形势,直指应该全面放开和鼓励生育。切实解决妇女在怀孕、生产、入托、入学中的困难,综合施策,努力实现2035年远景规划和百年奋斗目标。
近年来,我国总人口数量增速放缓,出生人口下滑,受制于多个方面的因素,比如,2020年受疫情影响,生育也受到影响;经过5年的时间后,二孩效应已经逐渐弱化,育龄妇女占比减少;结婚人数的减少,婚育年龄的推迟,生育意愿的下降等。
人口发展现状
1、总人口数量增速放缓
自2002年以来,总人口数量整体增速持续放缓,2015年,全面放开二孩政策提议之后,人口增速出现短暂回升,2016年再次放缓。截止2019年末我国大陆总人口达到14.0亿人,比2018年末增加467万人,增速仅为0.36%。

2、死亡人数增速下降
2005年以来中国人口死亡人数整体增速下降,2019年,中国死亡人数998万人,同比增速0.5%,同比下降0.2个百分点。

3、人口老龄化加速到来
十多年来,我国60岁以上的老年人口总量增加了10048万,这一数字也超过了西欧的德、英、法等各国的一国总人口,我国老龄化水平从11.6%增长至18.1%,增加了6.5个百分点,中国以前所未有的速度加快进入到老龄化社会。2007年底,全国65岁及以上人口10636万人,占全国总人口的8.1%,60岁及以上人口15340万人,占全国总人口的11.6%。
据国家统计局发布的2019年国民经济和社会发展统计公报显示,截至2019年底,全国60周岁及以上老年人口25388万人,占总人口的18.1%,其中65周岁及以上老年人口17603万人,占总人口的12.6%。国务院2017年1月印发的《国家人口发展规划(2016-2030年)》提到,2030年60岁以上老人占比将到达25%左右。

4、生育率低迷,出生人口大幅下滑
2016年“全面二孩”政策实行,当年出生人口攀升至1786万,创2000年以来峰值,但之后连年大降。2017年出生人口下滑至1725万,2018年再下降200万至1523万,2019年降为1465万。2018、2019年出生人口创1949年以来除1960-1961年自然灾害时期外的新低。
2020年,公安部数据显示,新生儿登记数仅1003.5万,2019年公安部新生儿登记数为当年统计局出生人口的80.5%,按此比例反推2020年出生人口或较2019年下降超200万,较2019年大幅下降约15%。
当前面临的生育形势是主力育龄妇女数量快速减少,生育率大幅下滑。2018、2019年出生人口创1949年以来除1960-1961年自然灾害时期外的新低,2020年再创历史新低。

5、育龄妇女人数下降,生育意愿不强烈
2019年我国出生人口总量减少的主要原因是育龄妇女人数持续减少,特别是生育旺盛期育龄妇女人数减少。15-49岁育龄妇女人数比2018年减少500多万人,其中,20-29岁生育旺盛期育龄妇女人数减少600多万人。另外,生育水平略有下降,也是影响出生人口减少的因素。

经济压力大、育儿成本高、房价高等因素是影响生育意愿的重要因素。浙江官方此前发布的一篇《浙江人口结构及其变化趋势分析》分析指出,(目前)生育成本巨大。根据全国生育意愿调查,经济负担重排名育龄妇女不打算再生育的十大原因之首。
几乎所有的被访者都认为学前教育支出对他们来说负担较重。而对于双职工家庭而言,子女照料和家庭服务严重依赖家庭代际支持。
智联招聘2021年3月初发布的《2021中国女性职场现状调查报告》指出,开放生育限制较难推动已育家庭再生育。该项调研数据显示,“全面开放生育限制”等政策并没有有效提升受访者对生养多胎的意愿。76.9%的职场妈妈和65.5%的职场爸爸表示将“维持现状”,12.7%的职场爸爸希望生育更多孩子,同时,在生育成本更高的职场妈妈中,只有5%选择该选项。

人口老龄化少子化带来一系列重大而深远的挑战:低成本人口数量红利消失,劳动力成本上升,经济潜在增长率下降,年轻人口减少,社会创新创业活力下降,社会阶层固化,投资率和储蓄率下降,社会抚养比和养老负担加重,政府债务和社保压力上升,等等。人口红利加速消失,放开生育被人为拖延太久,生育意愿大幅降低。
6、结婚少了,晚婚、离婚多了
20-35岁是女性生育小孩的主要时期,近年生育的一孩中,超过85%来自于这个年龄段,而随着这个年龄段的女性快速地减少,则其对应生育的小孩就快速减少。2013年以来中国结婚登记数量逐年下滑,同时离婚率不断上涨,离结比快速上涨。2020年,中国结婚登记数量813.10万对,离婚登记数量373.3万对,离结比高达45.9%。

“晚婚”现象突出;25-29岁接替20-24岁人群成为新的结婚“主力军”,高年龄层段(40岁以上)结婚登记占比大幅上升。2005-2019年,20-24岁结婚登记人数(含再婚)占比从47.0%降至19.7%,25-29岁从34.3%升至34.6%,30-34岁、35-39岁、40岁以上结婚登记人数占比分别从9.9%、4.9%、3.9%增至17.7%、8.1%和19.9%。

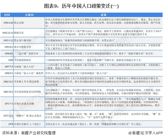
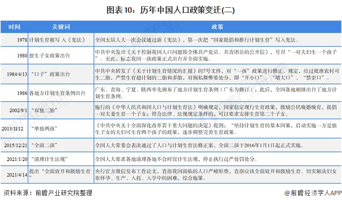
人口政策变迁
人口数量的变迁离不开国家的政策影响,自新中国成立以来我国关于人口方面政策经历了,鼓励-计划生育-独生子女-双独二胎-单独二孩-全面两孩等,主要政策如下:


全面两孩政策红利逐渐消失
2011-2019年,我国一孩出生数量逐年下降,呈现出高度的规律性。二孩数量受政策影响较大,但政策红利具有时限性,2016年“全面二孩”政策实行,当年出生人口攀升至1786万,创2000年以来峰值,但之后连年大降。
从生育孩次看,出生人口中二孩及以上比重明显高于一孩,2019年二孩及以上比重达59.5%,比上年提高2.1个百分点,但2020年,估测比例下降至51.1%,这说明“全面两孩”政策持作用红利效果正在消失。

关于未来,东吴证券任泽平建议,“十四五”时期全面放开鼓励生育。创造良好的生育环境,确实解决妇女在怀孕、生产、入托、入学中遇到的困难,让妇女敢生、能生、想生。
以上内容参考前瞻产业研究院《中国公共关系服务行业市场前瞻与投资战略规划分析报告》,同时前瞻产业研究院提供产业大数据、产业规划、产业申报、产业园区规划、产业招商引资、IPO募投可研等解决方案。
更多深度行业分析尽在【前瞻经济学人APP】,还可以与500+经济学家/资深行业研究员交流互动。



